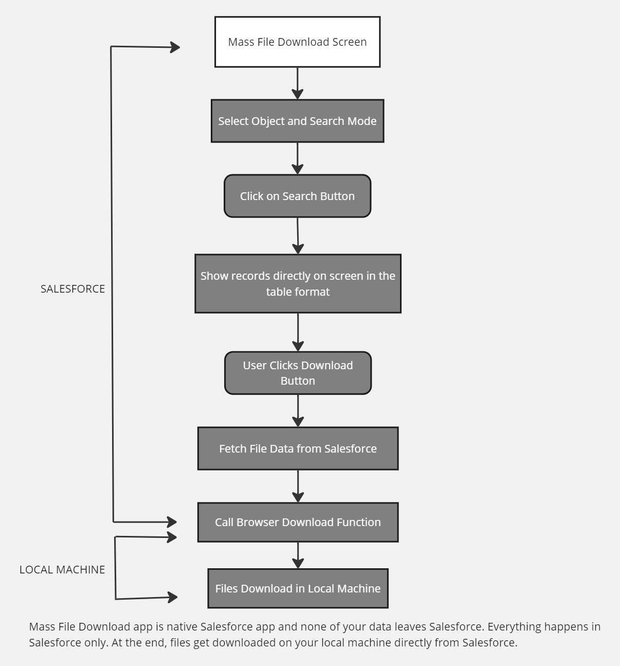
Below is a data flow diagram showing how files are downloaded from Salesforce to a local machine. This diagram provides a visual overview of the process.

Modified on: Thu, 13 Jun, 2024 at 6:47 PM
Below is a data flow diagram showing how files are downloaded from Salesforce to a local machine. This diagram provides a visual overview of the process.

Did you find it helpful? Yes No
Send feedback